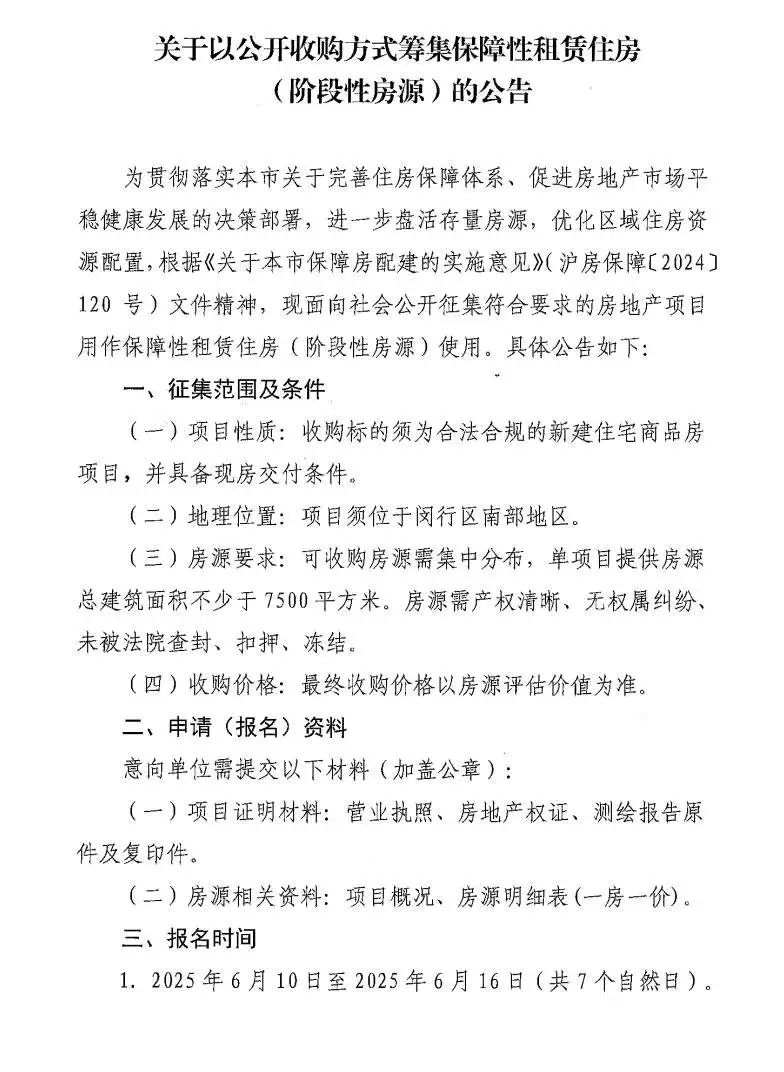
6月9日,上海闵房集团发布公告:
收购商品房用作保障性租赁房!最终收购价格以房源评估价值为准!



多地创新商品房转保障房做法 自2024年5月“收购存量商品房用作保障房”被首次提出以来,全国已有多个城市响应。不少地区已将实际项目落地并投入运营。
例如,近日,首批支持收购存量商品房项目专项债落地。Wind金融终端数据显示,2025年浙江省政府专项债券(十三~二十期)已于近期发行并上市。具体来看,其中有3只专项债精准对接收购存量商品房用作保障性住房项目,分别为“25浙江债23”“25浙江债25”和“25浙江债26”,专项债融资总额达16.53亿元,涉及浙江省内8个项目。
5月13日,浙江省财政厅披露了10只政府债券发行计划。其中,在财政部下达的限额内,浙江省发行了政府专项债券(十三~二十期)总额 552.67亿元,品种为记账式固定利率附息债券,全部为新增债券,期限为3年期、5年期、7年期、10年期、15年期、20年期、30年期。
“这是全国首个专项债支持收购存量商品房的应用,具有行业风向标的意义。”专家表示,过去专项债主要用于收购存量土地,即那些因企业资金链断裂、规划调整等原因无力开发或长期未开工的土地。而此次浙江省则首次将其应用于存量商品房的收购。
在江西上饶,去年12月下旬,建行江西省分行向上饶市发放全省首笔住房租赁团体购房贷款2400万元,期限27年,利率2.95%,支持上饶市政府选定的收购主体收购上饶市尚书苑项目105套存量商品住房用作保障性租赁住房——这标志着上饶市首个收购已建成存量商品房用作保障性住房项目成功落地,同时也是江西省内首个利用保障性住房再贷款政策收购已建成存量商品房用作保障性住房的项目。
短债转长债,城市债务结构面临调整
从化债的角度来看,收购存量商品房并转为租赁房,实际上是一种短债转长债的过程。
在过去,房地产开发商通过向银行贷款、发行债券等方式融资,这些债务大多是短期的,需要在短期内偿还。而随着房地产市场的下行,开发商的销售回款出现问题,短期债务压力剧增,违约风险不断加大。
而政府通过地方城投企业收购存量商品房,将其转化为租赁房,实际上是将短期债务转化为长期债务。此外,由于租赁房的回报率相对较低,地方政府需要长期投入资金进行运营和维护,这对于地方政府的财政可持续性提出了更高的要求。
从另一个角度来看,这种债务转移实际上是城市级别债务的转移或重置。在过去,房地产市场的繁荣带动了城市经济的发展,同时也积累了大量的债务。而随着房地产市场的下行,这些债务风险逐渐暴露。通过收购存量商品房并转为租赁房,实际上是将这些债务风险进行了重新分配和调整。
但这种调整并非没有代价。一方面,地方政府需要承担更多的债务压力,这可能会影响到其他公共服务的投入和发展;另一方面,租赁房市场的发展需要长期的政策支持和资金投入,这对于地方政府的治理能力和财政可持续性提出了更高的要求。
此次上海闵行区打响收购存量商品房 “第一枪”,虽然在短期内能够缓解开发商的资金压力,增加保障性租赁住房的供应,但从长期来看,其对于房价的影响以及城市债务结构的调整,仍需要持续关注。
主办单位:BEVITOR·伟德国际 地址:南京市江北新区星火路19号星智汇商务花园A1幢 邮编:210000
版权说明:Copyright © 2018-2025 bevitor·伟德国际官方网站 - 始于1946源于英国 All Rights Reserved.
BEVITOR·伟德国际集团
主办单位:BEVITOR·伟德国际
通信地址:南京市江北新区星火路19号星智汇商务花园A1幢 邮编:210000
版权说明:Copyright © 2018-2025 bevitor·伟德国际官方网站 - 始于1946源于英国 All Rights Reserved.
BEVITOR·伟德国际